ÒÑ»ñµÃ 150µã¾Ñé ½±Àø£¡ ´ËÖ÷ÌâÓÉÓÚ¡°ÓÃÐÄдµÄÌû×Ó£¬¶ÔÐÂÊÖÀÏÊÖ¶¼ÓÐÒ»¶¨Òæ´¦¡£·ÖÏí¾Óª¾Ñé¼Ó¾«¹ÄÀø£¡¡±±»Íõ¹¤µçÄÔάÐÞÉèÖÃΪ¾«»ªÌû£¡
¾Íϲ»¶¿´¶þ»¢µÄÌû×Ó£¬ÒªÃ´ÊÇÓÃÐÄдµÄÌû×Ó£¬ÒªÃ´¸ø´ó¼Ò·ÖÏíËûµÄÔ¹ÖÖʼ£^_^
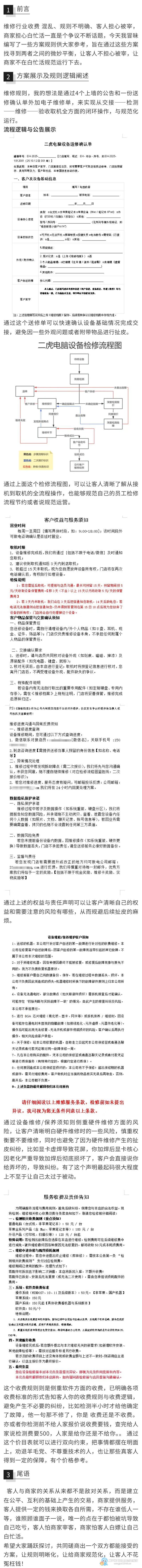
ÑÔ¹éÕý´«£¬Ð´µÄºÜÏêϸ£¬Âß¼ºÜÇåÎú£¬Èç¹û·½Ô²3¹«ÀﷶΧÄÚ¾ÍÄã¶À¼Ò¾Óª£¬´Ë·½·¨¿ÉÐС£
2009ÄêʱÎÒËùÔÚ¹«Ë¾×ö¹ýÕâ¸ö¾Ù´ë£¬ÒòΪµ±Ê±Ò»Ìõ½ÖÉÏÓÐ4~5¼Ò¾ºÕù¶ÔÊÖ£¬´ó¶àÉ¢¿Í¼û´ËÇé¿ö¾ÍÈ¥±ðÈ˼ÒÁË£¬ÀϿͻ§Ò²Òò´ËµÃ×ïÁ˲»ÉÙ¡£
ÓÐÈËÀí½â£¬ÓÐÈ˲»Àí½â£¬ÆäʵÊǹ淶»¯²Ù×÷£¬µ«¾ÍÊÇÈÃÈËÐÄÀï²»Êæ·þ¡£ÒòΪËü¸ô¾øÁËÄãºÍ¿Í»§Ö®¼äµÄζȡ£
×îºó£¬³ý·Ç¿Í»§Ã»ÓÐÑ¡ÔñµÄÓàµØ£¬»òÕ߯äÑ¡Ôñ³É±¾¸ß£¬·ñÔòÒ»¶¨ÒªÏëÇå³þÁËÔÙÊÔ£¡

¶þ»¢×Ó £ºÎҸоõ»¹ÐУ¬Õâ¶«Î÷Ö÷ÒªÊÇ·ÀÖ¹¿Í»§Åö´ÉÄ㣬²¢²»ÊÇ ÈÃÄãÄÇÕâ¸öÈ¥Ö÷¶¯¿¨¿Í»§µÄ¡£
lo****hcl »Ø¸´ ¶þ»¢×Ó £ºµ«Ô¸¿Í»§Ô¸ÒâÕ¾ÔÚÉ̼ҵĽǶÈÕâÑùÏë
lo****hcl £ºÁíÍ⣬µ±Ê±ÎÒÃÇÀϰåµÄÏë·¨ºÍÄãÊÇÒ»ÑùµÄ£¬Ò»ÊDZ£»¤¿Í»§ºÍ×Ô¼ºµÄÇÐÉíÀûÒæ£¬¶þÊǹ淶»¯ÏúÊÛÓëÊÛºóÁ÷³Ì¡£²»Êǵ¥´¿ÎªÁË¿¨Åö´ÉµÄ¿Í»§¡£ Ö÷¶¯È¨ÔÚÄãÊÖÉÏ£¬¿Í»§¿´¼ûÌõÌõ¿î¿î¾Í»á²úÉúÒÉÂÇ£¬½µµÍÐÅÈθС£ÔÙ½áºÏÄã¶à´ÎչʾµÄµç×ÓÀ¬»ø¼¶±ðµÄÖ÷»úÅäÖÃÀ´Åжϣ¬50ÔªÒѾռ¾ÝÖ÷»ú¼ÛÖµ²»ÉٷݶîÁË£¬»¹Ö»ÊÇÆúÐÞ¼ì²â·Ñ¡£
¶þ»¢×Ó £ºÕýÒòÈç´ËÎÒ²ÅÈÏΪ¸üÓ¦¸ÃÓйæÔò£¬±ÈÈç˵¿Í»§ ÄÃÀ´Ò»¸öÖ÷»ú£¬¿´×żÛÖµ³¬²»¹ý150¿éµÄÄÇÖÖ£¬ËµÊDz»¿ª»ú£¬ÄãÊǸøËûÐÞ»¹ÊDz»ÐÞ£¬Èç¹ûûÓйæÔò£¬ÄãÐÞ´ó¸ÅÂÊ»áÀË·ÑÄã°ëÌìʱ¼ä£¬ÒòΪ³ý·ÇÊÇС¹ÊÕÏÒª²»È»Ëû¶¼»áÆúÐÞ¡£²»ÐÞ£¬Äã¾ÍÊÇ×öÕâ¸öÉúÒâµÄ˵²»¹ýÈ¥¡£¡£ ¾Í»áÈÃÄãҪô·óÑÜÁËÊ Ҫô¿ä´ó¹ÊÕÏ£¬¶¼²»ºÃ
lo****hcl £º¶Ô£¬¹æÔòÓ¦¸ÃÓУ¡ÄãÉèÏëÒ»ÏÂÄ㿪³µµ½ÆûÐÞ³§ÐÞ³µ£¬°ÑÄãµÄÕâÌ×˼·´ú½øÈ¥¡£ÕâÑùÄã¾ÍÄܸü¼ÓÁ˽â¿Í»§µÄÐÄÀí¡£
¶þ»¢×Ó £º¿Í»§ÐÄÀïÎÒÒ²ÖªµÀ£¬µ«ÊÇÎҶ෽ȨºâºóµÄ½áÂÛÊÇ£¬ÔÛ²»Äܹ⿼Âǿͻ§¸ÐÊÜ£¬Åöµ½Ò»¸ö²»¸øÄãÍæÏ໥Àí½âµÄ¿ÍÈË£¬Åö´ÉÄ㣬ÄãµÃÅâÇ®²»Ëµ£¬»¹¶ñÐĺþ㬲»ÈçÏȵ±Õâ¸ö»µÈË¡£¾ÍÏñÒ½ÔºÀïµÄ¹æ¾ØÄÇô¶à£¬Ò²Ã»¼ûÒò´ËÒ½ÔºµÄ¿ÍÈ˾ͱäÉÙ¡£ÓÐʱºòɸѡµôÁÓÖʿͻ§Î´±ØÊÇ´íÎóµÄÑ¡Ôñ£¡ ÉúÒâ²»¾°Æø²»´ú±íÔ۾͵Ãɶ¿Í»§¶¼Ëźò
lo****hcl »Ø¸´ ¶þ»¢×Ó £ºÁé»îÔËÓðɣ¡
¼Í**3 »Ø¸´ ¶þ»¢×Ó £ºÎҾͿªÔÚÉ̳¡ÀµçÄԳǣ¬Õâô¶àÄêÁË£¬Åö´ÉµÄÓУ¬³É¹¦µÄÎÞ£¬ÈýÎåÄêÓö²»µ½Ò»¸ö£¬Äã¾ÍÒòΪС¸ÅÂÊʼþÕûÕâbÊÂÄãÀë»ÆÌ¯×Ó²»Ô¶ÁË
ºÎ´¦Èdz¾°£ £º¿Í»§¾ÍÊÇÏëÈÃÄã¼ì²é³öÀ´Ã«²¡£¬È»ºóËûÈ¥ÍøÉÏÂò¸ö±ãÒ˱¸¼þ»»ÉÏ
¶þ»¢×Ó £ºÒ²²»¾¡È»£¬Äüì²â·Ñ¾ÙÀý£ºÉ̼ÒÓÐÁ˼ì²â·Ñ¶µµ×£¬»áÈÏÕæ¸øÄã¼ì²â¹ÊÕϵ㣬²»»á·óÑÜÁËÊ¡£¶Ô¿Í»§À´ËµËäÈ»»¨ÁËÇ®£¬µ«ÊÇÄÜÃ÷È·ÖªµÀ×Ô¼ºÄǸöµØ·½»µÁË£¬ÕâÇ®¾Í²»Ëã°×»¨¡£ Ï෴ûÓÐÕâ¸ö¹æÔò£¬ÄÇô¶àÊýÇé¿öÏÂÉ̼Һ¦Å°×æ»îҪô¾Í¸øÄãϹ˵¹ÊÕÏ£¬ÒªÃ´·óÑÜÁËÊ¡£¡£Äã˵ÕâÁ½¸ö´ëÊ©Äĸö¸üºÃÄØ~
°²»¯²èÅ© £ºÖ»ÓÐÉ̼ҵÄÀûÒæµ½Î»ÁË£¬Ïû·ÑÕß²ÅÄÜÕýÕæ»ñµÃÓÃÐĵķþÎñ
×Ô¼ºÔÚʵ¼Ê²Ù×÷Öо¡Á¿È¥¹æ·¶²ÅÊÇÕæ£¬ÕâÖÖÌõÌõ¿ò¿òÓÃÖ½ÖÊ»òµç×ÓÐÎʽ²Ù×÷£¬È·ÊµÓе㸴ÔÓ£¬¿Í»§Ò²²»Ò»¶¨ÄܽÓÊÜ¡£ÁíÍâ¸øÄã¿´µ½ÉÙ´òÁËÒ»¸ö×Öĸ¡£Èç¹ûÄãÊdzɸåÁ˾ÍÐèÒªÐÞ¸ÄÒ»ÏÂ
¶þ»¢×Ó £º»»¸ö˼·Ï룬ËûµôÍ·¾Í×ßÄã¿ÉÄܲ»×¬Ç®µ«ÊDz»ÖÁÓÚÅâÇ®£¬Èç¹ûûÓÐÕâЩ¹æÔò£¬ËûÅö´ÉÄ㣬±ÈÈçÄã×°ÍêϵͳËû˵Äã°ÑËûÊý¾ÝŪ¶ªÁËÈÃÄãÅ⣬Äã¸ÃÔõô°ì£¿Äã˵Êý¾Ý²»±£µÄ£¿¹âÄúì¿Ú°×ÑÀµÄ˵Óжà´ó˵·þÁ¦¡£¡£Èç¹ûÅâÇ®£¬ÄãÅâ¶àÉÙËãÒ»Õ¾£¿
С»ÆµçÄÔάÐÞ²¿ »Ø¸´ ¶þ»¢×Ó £ºÎÒ¾õµÃÄãÕâ¸öǰÅÂÀǺóÅ»¢£¬Ê²Ã´ÊÂÄãÒ²×ö²»³É¡£Ò»µã·çÏÕ¶¼²»¸Ò¡£ÕâÑù²»Ðеġ£Õâ¸öÊÇâÈÖ÷Òâ¡£
magicøP¼Î £ºÊǵģ¬ŒWÁ•ÔõüNŒ¦´ýСšâ¹í¿Í‘ô
ÐÂÒâµçÄԿƼ¼ £ºÎ¬ÐÞÖ»ÓÐÕõÇ®²»»áÅâÇ® ÓоßÌåÎÊÌâºÍ¿Í»§¹µÍ¨
¶þ»¢×Ó £ºÄã¿´»¹ÏÓÆú¿´µÄÑÛ¾¦ÌÛ£¬ÄãÖªµÀÎÒдÕâµãÍæÒâºÄ·ÑÁ˶àÉÙÄÔϸ°ûô¡£¡£
¶þ»¢×Ó £ºÄã¿´»¹ÏÓÆú¿´µÄÑÛ¾¦ÌÛ£¬ÄãÖªµÀÎÒдÕâµãÍæÒâºÄ·ÑÁ˶àÉÙÄÔϸ°ûô¡£¡£
¶þ»¢×Ó £ºÄã¿´»¹ÏÓÆú¿´µÄÑÛ¾¦ÌÛ£¬ÄãÖªµÀÎÒдÕâµãÍæÒâºÄ·ÑÁ˶àÉÙÄÔϸ°ûô¡£¡£
¶þ»¢×Ó £ºÄã¿´»¹ÏÓÆú¿´µÄÑÛ¾¦ÌÛ£¬ÄãÖªµÀÎÒдÕâµãÍæÒâºÄ·ÑÁ˶àÉÙÄÔϸ°ûô¡£¡£
¶þ»¢×Ó £ºÄãÃÇѽ£¬ÓÐÈËÌá³öÆÆ±ù˼·ÄãÃǾÍÔÚÕâÀï¸÷ÖÖÀä³°ÈÈ·í£¬µ«ÊǸÃÔõÃ´ÆÆ±ùÄãÃÇÓÖ˵²»³öÀ´¸öɶ£¬¾ÍÕâÑù»ë»ëجج»ìÈÕ×Ó£¬É¶Ê±ºòÊǸö³öÂ·ÄØ?Èç¹û´ó¼Ò¶¼½²¾¿ËùνµÄ¡°¼û»úÐÐÊ£¬Ëæ»úÓ¦±ä£¬ÈËÇéÉç»áÌ×·¡±ÄãÃǸоõÕâÑù»¹ÄÜÔٻ켸Äꣿ
²Êɪ¸ç »Ø¸´ ¶þ»¢×Ó £º2345ÒªÊÇÄܰÑÈ«¹úµÄµçÄԵꡢ¼¼ÊõԱ͎áà¶£¬Í³Ò»¹æ·¶à¶¡£¡£ÄDzŽÐÒ»¸öN’…£¡£¡
Èç¹ûÊÇÖдóÐ͵ĵçÄÔ¹«Ë¾¡£Î¬ÐÞÏúÊÛÊÛºóÒ»ÌåµÄ¡£ÕâЩÌõ¿ò¿òÊÇ¿ÉÒԵģ¬×ßÕý¹æ±ê×¼»¯£¬³ÌÐò»¯£¬²»ÈÝÒ׳öÂÒ×Ó¡£µ«Èç¹ûÖ»ÊǸöÈË£¬Çë¸ö°ÑС¹¤»ò·òÆÞµê£¬ÕâЩ¾ÍÊǼ¦Àߣ¬Ê³Ö®ÎÞ棬¶ªÖ®¿Éϧ¡£
¶þ»¢×Ó £ºÄã·ÖÎöµÄºÜÓеÀÀí£¬¿ÉÊǺöÂÔÁËÒ»¸öÎÊÌ⣬¸öÈËÃŵ꿹·çÏÕÄÜÁ¦¼¸ºõûÓУ¬Èç¹ûÓпÍÈËÅö´ÉÄ㣬Äã¸ÃÔõôÕû¡£±ÈÈç˵µçÄÔ²»¿ª»úÄã²éÁ˰ëÌìÈ·¶¨Ö÷°å»µÁË£¬¿ÍÈËÒ»¾ä²»ÐÞÁË£¬ÄãÊÇÈÃËûÖ±½ÓÄÃ×ß»¹ÊÇÔõô×Å¡£¡£ÄãÊǸúËû³¶Æ¤£¬»¹Êǰ׿»î°ëÌì»òÕß·óÑܵIJé1·ÖÖÓ¾ÍËæ¿Ú³¶Ò»¸ö¹ÊÕÏ·óÑÜÁËÊÂ
²Êɪ¸ç £º¶¯ÊÖ֮ǰ¶¼´óÌåÅжϹÊÕϼ°Î¬Ð޳ɱ¾£¬È»ºóÎʹ˿ÍάÐÞ¼Û¸ñÄܽÓÊÜ·¶Î§¡£Èç¹û½ÓÊܲ»ÁË£¬ÄÇÒ²²»ÓüÌÐø¶¯ÊÖÁË¡£ Èç¹ûÏëÖªµÀ¹ÊÕϵ㣬ÄÇÖ»ÄܼÌÐøÉî¶È¼ì²â£¬¼ì²âÊÕÈ¡¼ì²â·Ñ£¬¼ÌÐøÎ¬ÐÞ¼ì²â·Ñ¿É¼õÃâ¡£ ÕâЩÎÒ¶¼Ìáǰ¸ú¹Ë¿Í˵£¬Õâû벡µÄ¡£¡£¡£ ·´ÕýÏÖÔÚÎÒÊDZü³Ö×Å£º²»ÊǽӻúÆ÷ÉÏÊ־ͲÙ×÷¡£¡£¡£
¶þ»¢×Ó £ºÕýÒòΪÈç´Ë²ÅÐèÒª¸÷ÖÖÌõÌõ¿ò¿ò£¬»¹ÓеÄÁ¬¸öлл¶¼Ã»ÓС£ÅªµÃÄãÄÜÄÖÐĺþÃ
¶þ»¢×Ó »Ø¸´ ²Êɪ¸ç £ºÄã˵µÄºÜ¶Ô£¬µ«ÊÇÓÐɶ˵ɶ£¬ÓÐʱºòæÆðÀ´¾Í»áÓÐÍü¼Ç˵һ×ìµÄÇé¿ö£¬»òÕßÄã¿Õ¿Ú°×ÑÀ˵ÁË£¬Êºó¿ÍÈ˲»³ÐÈϵij¶Æ¤Çé¿ö¡£Äã°ÑÕâЩ¹æ¶¨ÉÏǽ£¬ËäÈ»ÅöÉÏÕâЩÆÃƤҲûɶÓ㬵«×îÆðÂëÄÜÔö¼ÓһЩ³¶Æ¤µÄµ×Æø¡£
°¥... ºÜÔÞͬ£¬µ«Õâô¶àÐëÖª£¬¹Ë¿Í¸ù±¾¾Í¿´²»¹ýÀ´£¬Ò²»ù±¾²»¿´¡£
¹ýÀ´Î¬ÐÞµÄÒ»¸ö¸ö¶¼ÐÔ×Ó¼±.. µçÄÔÄÃÀ´Á¢Âí¾Í¼ì²â¹ÊÕÏÐ޺á£ÓеÄÌØÃ´µçÔ´Ïß»¹Ã»²åÄØ¿ª¹Ø¶¼Ã»°´ÄØ£¬¾ÍÎÊɶÎÊÌâ¡£¡£¡£ ÎÒÒ²ÎÞÓïÁË.. ÔÙ¸øËûÇ©µ¥£¬¿´ÐëÖª.. ¸ã²»¶¨µÄ. ³ý·ÇרÐÞ»òÕßר½ÓÊÛºóµÄÄÇÖÖ»¹¿ÉÒÔ..
ÔÛÃǾͰÑÖ÷ÒªµÄ¼¸´óµã¸æÖªÒ»Ï£¬ÈÃËûÐÄÀïÓиöÊý£¬È»ºóάÐÞµ¥¿ÉÒÔÌôÖ÷ÒªµÄ¼ÓÉÏ¡£
ÀýÈ磺 ×îÖØÒªµÄµÚÒ»µã Êý¾Ý!!×ÔÐб£Áô£¬¶ªÊ§¸Å²»¸ºÔð¡£ 2£¬¼ì²âÅж¨¹ÊÕÏ·ÅÆúάÐÞ£¬ÊÕÈ¡¼ì²â·Ñ¡£3£¬±£ÐÞÖ»Õë¶Ô±¾´ÎάÐ޵ĹÊÕÏ£¬ÇÒÆäËüÒþ²Ø¹ÊÕÏÓë±¾´ÎάÐÞ±¾µê²»³Ðµ£ÔðÈΡ£ 4£¬²Ù×÷ϵͳÎÞÖʱ££¡µÈµÈ.... ×ÃÇéÕë¶Ôÿ¸ö¿Í»§µÄάÐÞÐèÇó¡£
¶þ»¢×Ó £ºÄãÀí½â´íÁËÐֵܡ£Ëû¿´²»¿´ÊÇËûµÄÎÊÌ⣬ÄãÏò²»ÏòËû¹«Ê¾ÊÇÄãµÄÎÊÌ⣬Äã²»¹«Ê¾¸øËû·çÏÕµ½Ê±ºòËû¾Í¸úÄã¸÷ÖÖ³¶Æ¤£¬Ä㹫ʾÁË£¬Ëû×îÆðÂë»á¸úÄãÌÖ¼Û»¹¼Û¶ø²»ÊÇÈÏΪÄã¾ÍÓ¦¸ÃÃâ·ÑËźòËû£¡ ¾ÍÏñÊÖÊõǰµÄ·çÏÕ¹«¸æÓм¸¸ö²¡È˼ÒÊô»á¿´µÄ£¬µ«ÊÇÄãÇ©ÁË×ÖÄǾʹú±íÄãÈÏͬÁË¡£ ÕâЩ¹æ¶¨Ö÷ÒªÊÇ·ÀÅö´É¶ø²»ÊÇÈÃËûÃǶ¼¿´Íê