2345王牌技术员联盟论坛

下载

APP

王牌

小程序

总回帖数:13
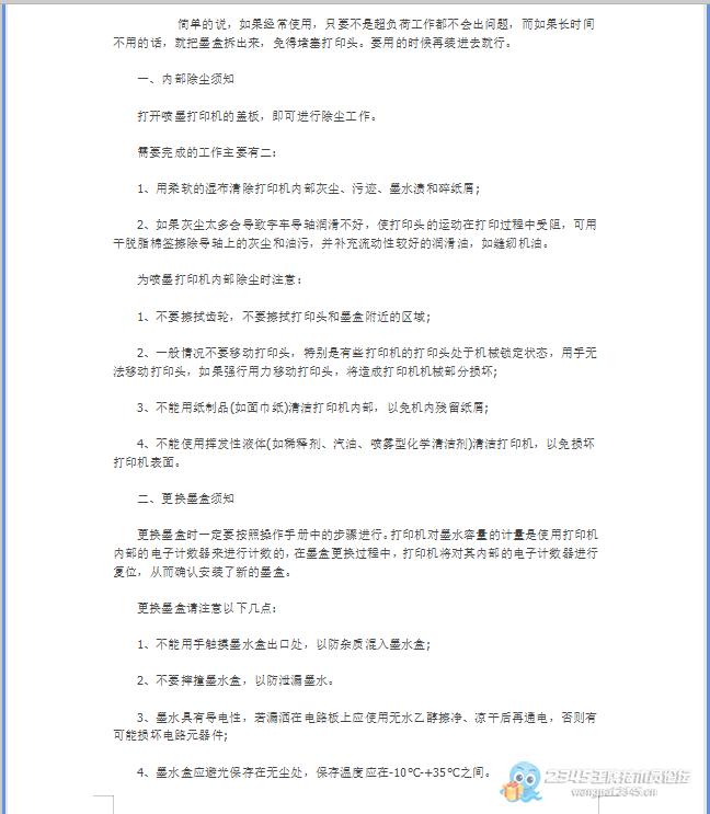
喷墨打印机保养  查看:193 | 回复:13   只看楼主 | 举报 | 收藏
军衔:
经验:72922/100000
发帖:
16/12985
精华数/发帖数
信誉:
累计收入:
10000元以上






添加回复 (0) 2026-03-23 08:45:11 [1楼]
军衔:
经验:72922/100000
发帖:
16/12985
精华数/发帖数
信誉:
累计收入:
10000元以上
喷墨打印机的故障率主要就是在打印喷头上了~~~~
添加回复 (0) 2026-03-23 08:45:43 [2楼]
军衔:
元帅
经验:26018/35000
发帖:
0/4908
精华数/发帖数
信誉:
二 星
累计收入:
10元以下
喷墨打印机是需要保养的了!

扫描二维码,安装到手机

随时随地看帖,还可查账领薪!

回复(1) (0) 2026-03-23 12:16:54 [3楼]
  • 可比电脑 :平时基本上都没有管的,出问题了才管的。

    2026-03-23 19:34:51
  1. 添加回复
  2. 添加回复
  3. 提交 还可以输入140个字
军衔:
少将
经验:5006/7000
发帖:
0/1055
精华数/发帖数
信誉:
一 星
累计收入:
10元以下
喷墨打印机还是必须要经常打印了。
回复(1) (0) 2026-03-23 17:02:25 [4楼]
  1. 添加回复
  2. 添加回复
  3. 提交 还可以输入140个字
军衔:
少将
经验:5077/7000
发帖:
0/4074
精华数/发帖数
信誉:
三 星
累计收入:
10元以下
主要是不能让打印头堵塞了。
回复(1) (0) 2026-03-23 17:24:31 [5楼]
  1. 添加回复
  2. 添加回复
  3. 提交 还可以输入140个字
军衔:
少将
经验:5077/7000
发帖:
0/4074
精华数/发帖数
信誉:
三 星
累计收入:
10元以下
不是非必要还是买激光的好一些了。
回复(1) (0) 2026-03-23 17:47:23 [6楼]
  • 可比电脑 :激光的还是要贵不少了,喷墨的性价比比较高一些。

    2026-03-23 19:35:57
  1. 添加回复
  2. 添加回复
  3. 提交 还可以输入140个字
军衔:
中校
经验:2856/3240
发帖:
0/625
精华数/发帖数
信誉:
一 星
累计收入:
10元以下
多用就少很多故障了!

扫描二维码,安装到手机

随时随地看帖,还可查账领薪!

回复(1) (0) 2026-03-23 18:51:43 [7楼]
  1. 添加回复
  2. 添加回复
  3. 提交 还可以输入140个字
军衔:
少将
经验:5077/7000
发帖:
0/4074
精华数/发帖数
信誉:
三 星
累计收入:
10元以下
喷墨打印机还是有很多注意事项。
回复(1) (0) 2026-03-24 16:47:00 [8楼]
  • 可比电脑 :这个最好还是不要用太差的墨水!

    2026-03-24 20:38:07
  1. 添加回复
  2. 添加回复
  3. 提交 还可以输入140个字
军衔:
少将
经验:5006/7000
发帖:
0/1055
精华数/发帖数
信誉:
一 星
累计收入:
10元以下
现在喷墨的打印机品牌也比较多呢!
回复(1) (0) 2026-03-24 17:17:05 [9楼]
  • 可比电脑 :其实我主要就只卖那几个仓存式的喷墨打印机了。

    2026-03-24 20:38:37
  1. 添加回复
  2. 添加回复
  3. 提交 还可以输入140个字
军衔:
元帅
经验:26018/35000
发帖:
0/4908
精华数/发帖数
信誉:
二 星
累计收入:
10元以下
还是hp,佳能和爱普生喷墨打印机不错!

扫描二维码,安装到手机

随时随地看帖,还可查账领薪!

回复(1) (0) 2026-03-24 17:40:39 [10楼]
  • 可比电脑 :其实哪家都差不多,电子东西还是要看运气了。

    2026-03-24 20:38:54
  1. 添加回复
  2. 添加回复
  3. 提交 还可以输入140个字
军衔:
中校
经验:2856/3240
发帖:
0/625
精华数/发帖数
信誉:
一 星
累计收入:
10元以下
还是激光的耐用一些。

扫描二维码,安装到手机

随时随地看帖,还可查账领薪!

回复(1) (0) 2026-03-24 18:54:35 [11楼]
  • 可比电脑 :确实是的,但是激光的问题也不少嘛!

    2026-03-26 22:28:46
  1. 添加回复
  2. 添加回复
  3. 提交 还可以输入140个字
军衔:
经验:65221/100000
发帖:
0/1238
精华数/发帖数
信誉:
五 星
累计收入:
10000元以上
勤用用,适当清洗1.2次
回复(1) (0) 2026-03-25 08:16:28 [12楼]
  • 可比电脑 :一般都是出现问题才去操作那些了。。

    2026-03-26 22:29:01
  1. 添加回复
  2. 添加回复
  3. 提交 还可以输入140个字
军衔:
少将
经验:5006/7000
发帖:
0/1055
精华数/发帖数
信誉:
一 星
累计收入:
10元以下
还是要经常用才稳定一些了。
回复(1) (0) 2026-03-25 10:23:50 [13楼]
  1. 添加回复
  2. 添加回复
  3. 提交 还可以输入140个字
军衔:
经验:54147/100000
发帖:
81/51028
精华数/发帖数
信誉:
累计收入:
10000元以上
就是的,这种奇怪的问题。
添加回复 (0) 2026-04-14 09:52:28 [14楼]
总回帖数:13
快速回复主题
您需要 登录注册 后才可以回帖
你知道吗?如果你想针对某个楼层发表回复,只要点击该楼层下方的【引用回复】就行啦!